티스토리 뷰
Cinder란?
VM에 블록 스토리지 볼륨을 제공해주는 서비스

이 때, 각 호스트들 별로 cinder-volume 데몬이 뜨게 되고, 이 데몬이 스토리지 백엔드와 통신하여 실제 볼륨 관리를 수행
Nova에서 VM을 생성할 때 Cinder 볼륨을 연결할 수 있는데, Cinder는 cinder-scheduler를 통해 적절한 cinder-volume 서비스를 찾아 볼륨을 생성하고 연결
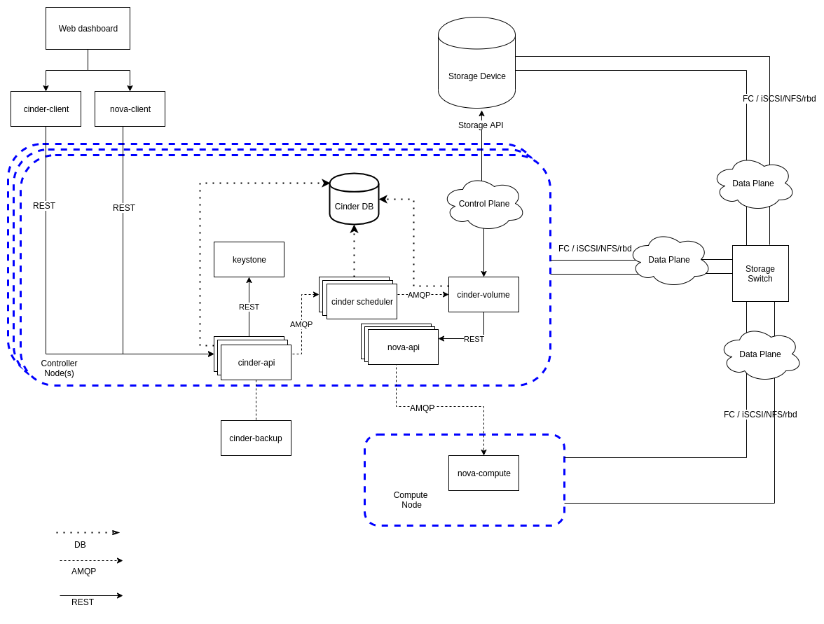
Architecture

- cinder-api가 메시지 큐를 통해
cinder-scheduler또는cinder-volume서비스로 요청을 전달 RPC(Remote Procedure Call)
Storage Protocol

VM에게 block storage를 연결을 보여주는데, 해당 iSCSI 외에 다른 프로토콜도 지원가능함 ex) FC, NVME-oF
이는 각 벤더별 driver별로 지원하는 프로토콜이 다름
https://docs.openstack.org/cinder/latest/drivers.html
CLI

- cinder-scheduler
- control node에 volume 관련 요청을 처리해주는 서비스
- 볼륨 생성 요청을 보내면, 스케줄러가 여러
cinder-volume서비스 중에서 가장 적합한 곳을 찾아 요청을 할당
- cinder-volume
- 실제 스토리지 백엔드와 통신하여 볼륨을 생성, 삭제, VM에 연결하는 등의 작업을 수행
- 현재 devstack에서는 LVM(Logical Volume Manager)이라는 driver를 통해 디바이스를 제어
volume service set
service들을 enable, disable 가능한데, volume service set command를 통해 각 호스트에 있는 서비스들을 제어할 수 있음
openstack volume service set --disable <host> <service>
openstack volume service set --enable <host> <service>

disable을 요청하면 cinder-api로 요청이 보내지고, 해당 서비스는 disabled 즉 task queue를 linsten 하지 않게 변경
scheduler는 해당 volume service로는 생성 요청을 보내지 못함
볼륨 생성 테스트

- cinder-api에 생성 request에 대한 response 반환
- volume create 요청은 비동기적으로 처리하므로 (메세지 큐) 성공여부는 모름

- 생성한 볼륨의 status가
available이 아닌error - volume create 요청을 처리할 volume service가 없어서 해당 상황 발생

scheduler를 disable 하게 되면 아예 cli의 요청에 413 에러를 반환함

ETC. cinder 내부로직
set status
# cinder/api/contrib/services.py
def update(self, req, id, body):
"""Enable/Disable scheduling for a service.
Includes Freeze/Thaw which sends call down to drivers
and allows volume.manager for the specified host to
disable the service rather than accessing the service
directly in this API layer.
"""
context = req.environ['cinder.context']
context.authorize(policy.UPDATE_POLICY)
support_dynamic_log = req.api_version_request.matches(mv.LOG_LEVEL)
ext_loaded = self.ext_mgr.is_loaded('os-extended-services')
- cinder-api server 로직
- 아예 데몬을 다운시키는게 아니라, task(volume create ..)를 스케줄링 on/off 하기 위한 용도
volume create
# cinder/cinder/volume/api.py
try:
sched_rpcapi = (self.scheduler_rpcapi if (
not cgsnapshot and not source_cg and
not group_snapshot and not source_group)
else None)
volume_rpcapi = (self.volume_rpcapi if (
not cgsnapshot and not source_cg and
not group_snapshot and not source_group)
else None)
flow_engine = create_volume.get_flow(self.db,
self.image_service,
availability_zones,
create_what,
sched_rpcapi,
volume_rpcapi)
#cinder/cinder/volume/flows/api/create_volume.py
def get_flow(db_api, image_service_api, availability_zones, create_what,
scheduler_rpcapi=None, volume_rpcapi=None):
"""Constructs and returns the api entrypoint flow.
This flow will do the following:
1. Inject keys & values for dependent tasks.
2. Extracts and validates the input keys & values.
3. Reserves the quota (reverts quota on any failures).
4. Creates the database entry.
5. Commits the quota.
6. Casts to volume manager or scheduler for further processing.
"""
flow_name = ACTION.replace(":", "_") + "_api"
api_flow = linear_flow.Flow(flow_name)
api_flow.add(ExtractVolumeRequestTask(
image_service_api,
availability_zones,
rebind={'size': 'raw_size',
'availability_zone': 'raw_availability_zone',
'volume_type': 'raw_volume_type'}))
api_flow.add(QuotaReserveTask(),
EntryCreateTask(),
QuotaCommitTask())
if scheduler_rpcapi and volume_rpcapi:
# This will cast it out to either the scheduler or volume manager via
# the rpc apis provided.
api_flow.add(VolumeCastTask(scheduler_rpcapi, volume_rpcapi, db_api))
# Now load (but do not run) the flow using the provided initial data.
return taskflow.engines.load(api_flow, store=create_what)
- REST API 가 아닌 메세지큐에 task를 넣고 scheduler, volume 서비스가 처리하도록 함
'Infra' 카테고리의 다른 글
| [Network] IPSec (0) | 2025.08.31 |
|---|---|
| [k8s] Core Components (0) | 2025.08.24 |
| certbot wildcard 인증서 갱신 (0) | 2025.06.14 |
| KVM (0) | 2025.06.10 |
| Cloud Block Storage (0) | 2025.06.03 |
공지사항
최근에 올라온 글
최근에 달린 댓글
- Total
- Today
- Yesterday
링크
TAG
- react
- 뿌요뿌요 테트리스
- Python
- ttyd
- 사이버정보지식방
- 싸지방
- codeanywhere
- 뿌요뿌요
- FastAPI
- pintos
- 리눅스
- GPT2
- Web
- letsencrypt
- 토이프로젝트
- io blocking
- 시간 초과
- 백준
- 프로젝트
- 웹IDE
- os
- pvm
- 분할 정복
- C
- 구름ide
- 코딩
- Deep Learning
- HNSW
- 정보보호병
- vector search
| 일 | 월 | 화 | 수 | 목 | 금 | 토 |
|---|---|---|---|---|---|---|
| 1 | 2 | 3 | 4 | 5 | 6 | 7 |
| 8 | 9 | 10 | 11 | 12 | 13 | 14 |
| 15 | 16 | 17 | 18 | 19 | 20 | 21 |
| 22 | 23 | 24 | 25 | 26 | 27 | 28 |
글 보관함